2026年03月16日 星期一
2026年政府工作报告看点
第16版:封面报道 2026-03-16

2026年政府工作报告看点

应琛/刘绮黎

整理|应琛 制图|刘绮黎

3月5日,十四届全国人大四次会议在人民大会堂开幕。国务院总理李强向大会作政府工作报告。今年的报告坚持以推动高质量发展为主题,特别突出开好局、强创新、惠民生、可操作。

2025年 工作回顾

2025年是很不平凡的一年。党的二十届四中全会胜利召开,擘画了未来五年我国发展的宏伟蓝图。我们隆重纪念中国人民抗日战争暨世界反法西斯战争胜利80周年,设立台湾光复纪念日。面对国内外形势深刻复杂的变化,以习近平同志为核心的党中央团结带领全国各族人民迎难而上、奋力拼搏,坚定不移贯彻新发展理念、推动高质量发展,统筹国内国际两个大局,全年经济社会发展主要目标任务顺利完成,“十四五”圆满收官,中国式现代化迈出新的坚实步伐。

一年来,我国经济顶压前行、展现强大韧性

经济运行总体平稳、稳中有进

国内生产总值增长5%

总量达到140.19万亿元

就业总体稳定

城镇新增就业1267万人

城镇调查失业率平均为5.2%

对外贸易较快增长,出口多元化成效明显,国际收支基本平衡。

民生保障更加有力,居民收入增长和经济增长同步,脱贫攻坚成果巩固拓展。

实施学前一年免费教育政策 惠及1400万儿童

全面实施育儿补贴制度 惠及3000多万婴幼儿

粮食产量达到1.43万亿斤

一年来,我国发展向新向优、彰显蓬勃活力

新质生产力稳步发展,科技创新成果丰硕

人工智能、生物医药、机器人、量子科技等研发应用走在世界前列

芯片自主研发有了新突破

天问二号开启“追星”之旅

北斗规模应用全面拓展

雅下水电工程开工建设

首艘国产电磁弹射型航母福建舰正式入列

国产大模型引领全球开源生态

产业结构持续优化

高技术制造业增加值增长9.4%

装备制造业增加值增长9.2%

工业机器人产量增长28%

集成电路产量增长10.9%

新能源汽车年产量超过1600万辆

电动汽车充电设施突破2000万个

生态环境质量持续改善

单位国内生产总值能耗降低5.1%

“十四五”时期 经济社会发展成就

过去5年,“十四五”规划纲要确定的20项主要指标、17方面重大战略任务、102项重大工程项目胜利完成。

经济总量实现新跃升

国内生产总值连续跨越110万亿元、120万亿元、130万亿元、140万亿元台阶,年均增长5.4%、明显高于全球平均增速。

科技和产业创新取得新突破

全社会研发经费投入年均增长10%

制造业增加值规模连续16年保持全球第一

改革开放迈出新步伐

全国统一大市场加快构建

货物贸易第一大国地位更加巩固

高质量共建“一带一路”走深走实

民生福祉达到新水平

居民人均可支配收入年均增长5.4%

劳动年龄人口平均受教育年限增加到11.3年

人均预期寿命提高到79.25岁

生态文明建设取得新进步

地级及以上城市空气质量优良天数比例提高到89.3%

森林覆盖率提高到25%以上

构建起全球最大、发展最快的可再生能源体系

安全保障能力实现新提升

粮食、能源资源、金融、网络等重点领域安全能力建设明显加强

社会大局保持稳定

“十五五”时期 主要目标和重大任务

展望未来,我们充满信心。在以习近平同志为核心的党中央坚强领导下,全国上下团结奋斗,一定能够把“十五五”宏伟蓝图变成美好现实。

关于主要目标指标

贯彻落实党中央《中共中央关于制定国民经济和社会发展第十五个五年规划的建议》明确的主要目标,《中华人民共和国国民经济和社会发展第十五个五年规划纲要(草案)》细化提出20项主要指标。

关于重大战略任务

一是 突出推动高质量发展

二是 突出做强国内大循环

三是 突出推进全体人民共同富裕

四是 突出统筹发展和安全

关于重大工程项目

围绕推动“十五五”目标任务落实落地,统筹考虑战略性、牵引性和连续性,《纲要(草案)》提出6方面109项重大工程。

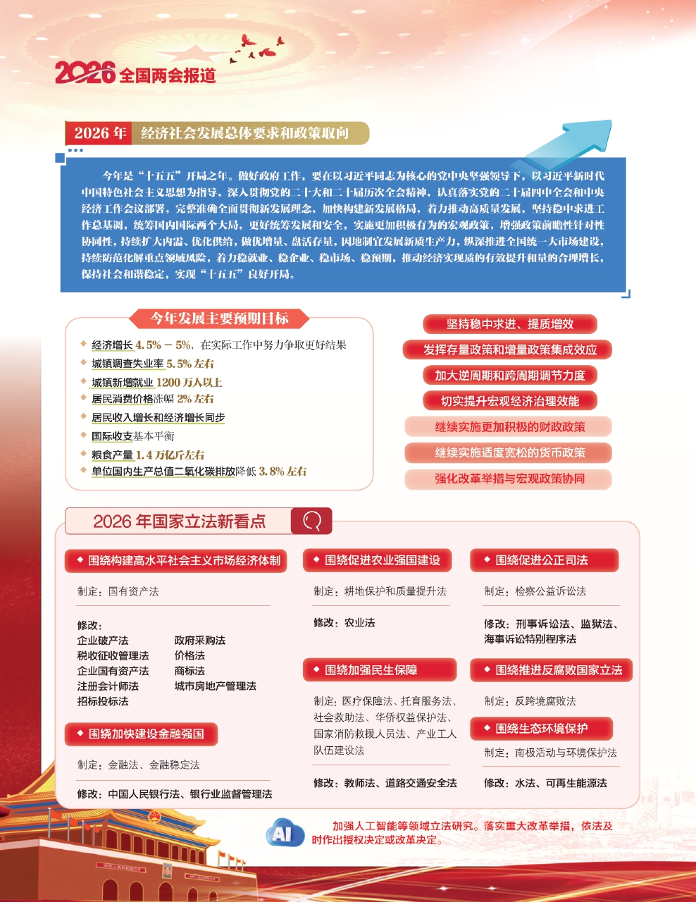
2026年 经济社会发展总体要求和政策取向

今年是“十五五”开局之年。做好政府工作,要在以习近平同志为核心的党中央坚强领导下,以习近平新时代中国特色社会主义思想为指导,深入贯彻党的二十大和二十届历次全会精神,认真落实党的二十届四中全会和中央经济工作会议部署,完整准确全面贯彻新发展理念,加快构建新发展格局,着力推动高质量发展,坚持稳中求进工作总基调,统筹国内国际两个大局,更好统筹发展和安全,实施更加积极有为的宏观政策,增强政策前瞻性针对性协同性,持续扩大内需、优化供给,做优增量、盘活存量,因地制宜发展新质生产力,纵深推进全国统一大市场建设,持续防范化解重点领域风险,着力稳就业、稳企业、稳市场、稳预期,推动经济实现质的有效提升和量的合理增长,保持社会和谐稳定,实现“十五五”良好开局。

今年发展主要预期目标

经济增长4.5%-5%,在实际工作中努力争取更好结果

城镇调查失业率5.5%左右

城镇新增就业1200万人以上

居民消费价格涨幅2%左右

居民收入增长和经济增长同步

国际收支基本平衡

粮食产量1.4万亿斤左右

单位国内生产总值二氧化碳排放降低3.8%左右

坚持稳中求进、提质增效

发挥存量政策和增量政策集成效应

加大逆周期和跨周期调节力度

切实提升宏观经济治理效能

继续实施更加积极的财政政策

继续实施适度宽松的货币政策

强化改革举措与宏观政策协同

2026年国家立法新看点

围绕构建高水平社会主义市场经济体制

制定:国有资产法

修改:

企业破产法

税收征收管理法

企业国有资产法

注册会计师法

招标投标法

政府采购法

价格法

商标法

城市房地产管理法

围绕加快建设金融强国

制定:金融法、金融稳定法

修改:中国人民银行法、银行业监督管理法

围绕促进农业强国建设

制定:耕地保护和质量提升法

修改:农业法

围绕加强民生保障

制定:医疗保障法、托育服务法、社会救助法、华侨权益保护法、国家消防救援人员法、产业工人队伍建设法

修改:教师法、道路交通安全法

围绕促进公正司法

制定:检察公益诉讼法

修改:刑事诉讼法、监狱法、海事诉讼特别程序法

围绕推进反腐败国家立法

制定:反跨境腐败法

围绕生态环境保护

制定:南极活动与环境保护法

修改:水法、可再生能源法

加强人工智能等领域立法研究。落实重大改革举措,依法及时作出授权决定或改革决定。

2026年 政府工作任务

党中央对今年工作作出了全面部署,我们要深入贯彻落实,扎实做好各项工作。

1 着力建设强大国内市场

深入实施提振消费专项行动

充分挖掘释放有效投资潜力

2 加紧培育壮大新动能

优化提升传统产业

培育壮大新兴产业和未来产业

扩能提质服务业

打造智能经济新形态

3 加快高水平科技自立自强

加强原始创新和关键核心技术攻关

推动科技创新和产业创新深度融合

一体推进教育科技人才发展

4 持续深化重点领域改革

纵深推进全国统一大市场建设

推进财税金融体制改革

充分激发各类经营主体活力

5 进一步扩大高水平对外开放

积极扩大自主开放

推动外贸稳规模优结构

扩大双向投资合作

高质量共建“一带一路”

6 扎实推进乡村全面振兴

毫不放松抓好粮食生产

实施常态化精准帮扶

持续推进农村改革发展

7 推动新型城镇化和区域协调发展

深入推进以人为本的新型城镇化

不断增强区域发展协调性

8 更大力度保障和改善民生

促进高质量充分就业

推动教育公平与质量提升

强化基本医疗卫生服务

加强社会保障和服务

更好满足人民群众精神文化需求

9 加快推动全面绿色转型

加强生态环境综合治理

大力发展绿色低碳经济

积极稳妥推进碳达峰碳中和

10 加强重点领域风险防范化解和安全能力建设

着力稳定房地产市场

积极有序化解地方政府债务风险

积极稳妥化解金融领域风险

维护国家安全和社会稳定

各级政府及其工作人员要深刻领悟“两个确立”的决定性意义,增强“四个意识”、坚定“四个自信”、做到“两个维护”,自觉在思想上政治上行动上同以习近平同志为核心的党中央保持高度一致。坚决扛起全面从严治党政治责任,巩固拓展深入贯彻中央八项规定精神学习教育成果,加强对权力配置、运行的规范和监督,纵深推进政府党风廉政建设和反腐败斗争,深化整治群众身边不正之风和腐败问题。牢固树立和践行正确政绩观,坚持为人民出政绩、以实干出政绩,自觉按规律办事。报告还就加强政府自身建设,民族、宗教和侨务工作,国防和军队现代化建设,香港、澳门发展和两岸关系,以及我国外交政策等作了阐述。

资料来源:新华社

放大

缩小

上一版

下一版

下载

读报纸首页